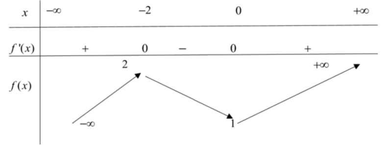
Câu hỏi: Cho hàm số $f(x)=a{{x}^{3}}+b{{x}^{2}}+cx+d\left( a,b,c,d\in \mathbb{R} \right)$ có bảng biến thiên như sau:
Có bao nhiêu số dương trong các số $a, b, c, d$ ?
A. $3$.
B. $1$.
C. $2$.
D. $4$.
Có bao nhiêu số dương trong các số $a, b, c, d$ ?
A. $3$.
B. $1$.
C. $2$.
D. $4$.
Vì $\underset{x\to +\infty }{\mathop{\lim }} f(x)=+\infty \Rightarrow a>0$
$f(0)=d=1>1\Rightarrow d>0$.
$f'(x)=3a{{x}^{2}}+2bx+c$ vì $f'(x)=0\Leftrightarrow x=-2; x=0\Rightarrow c=0$.
${{x}_{cd}}+{{x}_{ct}}=-2+0=-2<0\Rightarrow \dfrac{-2b}{3a}<0\Rightarrow b>0$.
Vậy có ba số dương.
$f(0)=d=1>1\Rightarrow d>0$.
$f'(x)=3a{{x}^{2}}+2bx+c$ vì $f'(x)=0\Leftrightarrow x=-2; x=0\Rightarrow c=0$.
${{x}_{cd}}+{{x}_{ct}}=-2+0=-2<0\Rightarrow \dfrac{-2b}{3a}<0\Rightarrow b>0$.
Vậy có ba số dương.
Đáp án A.
