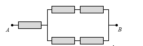
Câu hỏi: Cho năm điện trở $R$ giống nhau hoàn toàn, mắc thành một đoạn mạch $A B$ có sơ đồ như hình vẽ.
Khi đặt vào hai đầu đoạn mạch $A B$ một hiệu điện thế không đồi $U$ thì điện trở tương đương của mạch là
A. $5 R$.
B. $2 R$.
C. $3 R$
D. $4 R$.
Khi đặt vào hai đầu đoạn mạch $A B$ một hiệu điện thế không đồi $U$ thì điện trở tương đương của mạch là
A. $5 R$.
B. $2 R$.
C. $3 R$
D. $4 R$.
Điện trở tương đương của đoạn mạch
$
R_{A B}=2 R
$
$
R_{A B}=2 R
$
Đáp án B.
