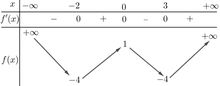
Câu hỏi: Cho hàm số $f\left( x \right)$ có bảng biến thiên như sau:

Hàm số đã cho nghịch biến trên khoảng nào trong các khoảng dưới đây?
A. $\left( -\infty ;0 \right)$
B. $\left( 3;+\infty \right)$
C. $\left( -2;3 \right)$
D. $\left( 0;3 \right)$

Hàm số đã cho nghịch biến trên khoảng nào trong các khoảng dưới đây?
A. $\left( -\infty ;0 \right)$
B. $\left( 3;+\infty \right)$
C. $\left( -2;3 \right)$
D. $\left( 0;3 \right)$
Dựa vào bảng biến thiên ta thấy hàm số đã cho nghịch biến trên khoảng $\left( 0;3 \right).$
Đáp án D.