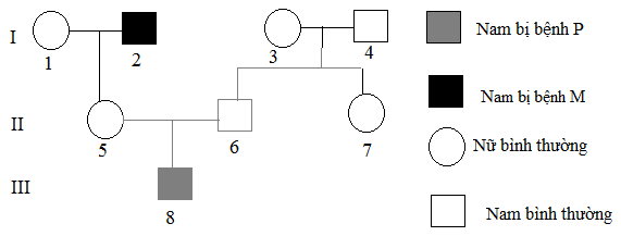
Câu hỏi: Sơ đồ phả hệ dưới đây mô tả sự di truyền bênh P và bệnh M ở người. Alen A quy định không bị bệnh P trội hoàn toàn so với alen a quy định bệnh P; alen B quy định không bị bệnh M trội hoàn toàn so với alen b quy định bệnh M, các gen này nằm ở vùng không tương đồng của NST X
Theo lý thuyết, có bao nhiêu kết luận sau đây là sai?
A. Người số 1 mang alen a.
B. Có thể xác định chính xác kiểu gen của 4 người trong 8 người nói trên.
C. Người số 5 có kiểu gen XAbXaB.
D. Nếu cặp vợ chồng số 5,6 sinh đứa con thứ 2 là con trai và không bị bệnh thì ở người số 5 đã xảy ra hoán vị gen.
Theo lý thuyết, có bao nhiêu kết luận sau đây là sai?
A. Người số 1 mang alen a.
B. Có thể xác định chính xác kiểu gen của 4 người trong 8 người nói trên.
C. Người số 5 có kiểu gen XAbXaB.
D. Nếu cặp vợ chồng số 5,6 sinh đứa con thứ 2 là con trai và không bị bệnh thì ở người số 5 đã xảy ra hoán vị gen.
Ta có: Người 8 bị bệnh P có kiểu gen XaBY → nhận XaB của mẹ (5) mà người bố của người (5) là người (2) có kiểu gen XAbY → Người số (1) có kiểu gen XaB XA- → A ĐÚNG.
- Có thể xác định kiểu gen của 4 người con trai, người (5) →B SAI.
- C ĐÚNG. Người số 5 có kiểu gen XAbXaB.
- Để sinh người con trai không bị bệnh thì người (5) phải cho giao tử XAB hay người (5) có hoán vị gen IV ĐÚNG.
- Có thể xác định kiểu gen của 4 người con trai, người (5) →B SAI.
- C ĐÚNG. Người số 5 có kiểu gen XAbXaB.
- Để sinh người con trai không bị bệnh thì người (5) phải cho giao tử XAB hay người (5) có hoán vị gen IV ĐÚNG.
Đáp án B.
