The Collectors

Phả hệ sau đây mô tả sự di truyền của một bệnh ở người do 1 trong...

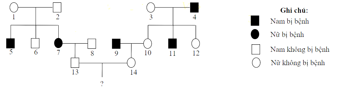
Câu hỏi: Phả hệ sau đây mô tả sự di truyền của một bệnh ở người do 1 trong 2 alen của 1 gen quy định:
image5.png
Cho biết không phát sinh đột biến. Theo lí thuyết, có bao nhiêu phát biểu sau đây đúng?
I. Bệnh do alen trội nằm trên nhiễm sắc thể thường quy định.
II. Có ít nhất 5 người có kiểu gen đồng hợp tử.
III. Cặp vợ chồng 13 – 14 có kiểu gen giống nhau.
IV. Xác suất sinh con trai bị bệnh của cặp vợ chồng 13 – 14 là 12,5%.
A. 1.
B. 3.
C. 2.
D. 4.
Có 3 phát biểu đúng, đó là II, III và IV.
I sai. Vì cặp số 1-2 không bị bệnh nhưng sinh con gái số 7 và con trai 5 bị bệnh. Do đó, bệnh do gen lặn nằm trên NST


thường quy định.
II đúng. Vì có 5 người (4, 5, 7, 9, 11) chắc chắn có kiểu gen đồng hợp (aa). Vì vậy, 9 người còn lại có thể đồng hợp hoặc dị hợp.

III đúng.Vì cặp vợ chồng 13 – 14 đều có kiểu gen dị hợp (Aa).

IV đúng. Vì cặp vợ chồng 13 – 14 đều có kiểu gen dị hợp (Aa × Aa) nên xác suất sinh con trai bị bệnh (aa) là 1/2 × 1/4 = 1/8 = 12,5%.
Đáp án B.
 

Quảng cáo

Back
Top