The Collectors

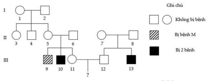
Phả hệ sau đây mô tả sự di truyền bệnh M và bệnh N đều được quy...

Câu hỏi: Phả hệ sau đây mô tả sự di truyền bệnh M và bệnh N đều được quy định bởi các gen cùng nằm ở vùng không tương đồng trên nhiễm sắc thể giới tính X và cách nhau 16 cM. Biết mỗi bệnh đều do một trong hai alen của một gen quy định; alen trội là trội hoàn toàn; cá thể 5 và 11 có xảy ra hoán vị gen.
image6.png
Theo lí thuyết, có bao nhiêu phát biểu sau đây đúng?
I. Xác định được chính xác kiểu gen của 9 người.
II. Có tối đa 5 người nữ có kiểu gen dị hợp về cả 2 cặp gen.
III. Ở người, bệnh M và N chỉ xuất hiện ở nam giới.
IV. Cặp vợ chồng 11 và 12 trong phả hệ này sinh 2 con, xác suất chỉ có 1 đứa bị cả hai bệnh là 13,94%.
A. 4.
B. 1.
C. 3.
D. 2.
Phương pháp:
Bước 1: Xác định kiểu gen của những người trong phả hệ
Bước 2: Xét các phát biểu
Giao tử liên kết =(1-f)/2; giao tử hoán vị: f/2
Cách giải:
image13.png

I đúng, xác định được kiểu gen của 9 người (tô màu)
Trong phả hệ có những nam giới không bị bệnh (Không tô màu). Người số 5 mang XAB​ của bố và phải cho con trai số 10 bị cả 2 bệnh Xab​ → Kiểu gen người số 5 là XAB​Xab​.
II đúng. 5 người phụ nữ trong phả hệ có thể có kiểu gen dị hợp 2 cặp gen.
III sai, bệnh M và N có thể xuất hiện ở nữ giới.
IV đúng. Cặp vợ chồng 5, 6: XAB​Xab​ x XAB​Y → Người số 11 bình thường có thể có các kiểu gen với xác suất là: 0,42XAB​XAB​; 0,42XAB​Xab​; 0,08XAB​XAb​; 0,08XAB​XaB​.
Người số 12 có kiểu gen XAB​Y.
Để cặp vợ chồng 11 - 12 sinh con bị cả 2 bệnh thì người 11 phải có kiểu gen XAB​Xab​ với xác suất 0,42
$0,42{{X}^{AB}}{{X}^{ab}}\times C_{2}^{1}\times \left( \dfrac{1-f}{2}{{X}^{ab}}\times \dfrac{1}{2}Y \right)\times \left( 1-\dfrac{1-f}{2}{{X}^{ab}}\times \dfrac{1}{2}Y \right)=13,94\!\!\%\!\!$
2C1 là 2 trường hợp sinh con bị 2 bệnh trước hoặc sinh sau.
$\left( \dfrac{1-f}{2}{{X}^{ab}}\times \dfrac{1}{2}Y \right)$ là con bị 2 bệnh,
$\left( 1-\dfrac{1-f}{2}{{X}^{ab}}\times \dfrac{1}{2}Y \right)$ là con không bị bệnh.
Đáp án C.
 

Câu hỏi này có trong đề thi

Quảng cáo

Back
Top