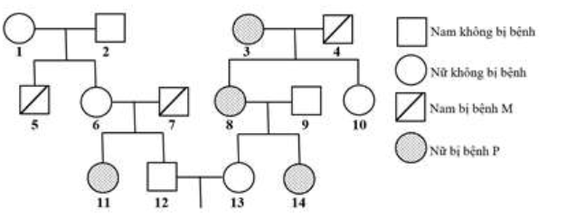
Câu hỏi: Phả hệ dưới đây mô tả sự di truyền 2 bệnh ở người (bệnh P và bệnh M), trong đó có một bệnh do gen nằm ở vùng không tương đồng trên nhiễm sắc thể giới tính X quy định. Biết rằng không xảy ra đột biến và người số 2 không mang alen quy định bệnh P. Theo lý thuyết, có bao nhiêu phát biểu sau đây đúng?
I. Người số 1 và người số 10 có kiểu gen giống nhau.
II. Người số 13 có thể có kiểu gen dị hợp tử và hai cặp gen.
III. Xác suất sinh con thứ nhất chỉ bị bệnh P của cặp 12-13 là 7/48.
IV. Xác suất sinh con thứ nhất là con gái và chỉ bị bệnh P của cặp 12-13 là 1/12.
A. 2
B. 4
C. 3
D. 1.
I. Người số 1 và người số 10 có kiểu gen giống nhau.
II. Người số 13 có thể có kiểu gen dị hợp tử và hai cặp gen.
III. Xác suất sinh con thứ nhất chỉ bị bệnh P của cặp 12-13 là 7/48.
IV. Xác suất sinh con thứ nhất là con gái và chỉ bị bệnh P của cặp 12-13 là 1/12.
A. 2
B. 4
C. 3
D. 1.
Quy ước gen: A: không bị bệnh P, a: bị bệnh P
B: không bị bênh M, b: Bị bệnh M
Ta thấy bệnh M xuất hiện ở 3 người nam $\to $ bênh M do gen nằm trên NST X quy định.
Ta có:
I sai. Chưa xác định được kiểu gen của người 1 và 10.
II đúng. Người số 8 bị bệnh P nên sẽ truyền gen bệnh cho người số 13.
$\to $ Người số 13 có kiểu gen dị hợp về bệnh P.
Người 13 có mẹ mang gen gây bệnh M và bị bệnh P: (aaXBXb), bố 9(AaXBY) $\to $ người 13 có kiểu gen: Aa(XBXB: XBXb)
Người 12 có em gái mắc bệnh P nên có kiểu gen : (1AA:2Aa)XBY
III đúng
- Xác suất sinh con của cặp 12-13: (lAA:2Aa)XBY $\times $ Aa(XBXB: XBXb)
+ Bệnh P: Xác suất KQ của người 12 là $\dfrac{1}{3}AA;\dfrac{2}{3}Aa$. Xác suất KQ của người 13 là Aa.
$\to $ Sinh con bị bệnh $P=\dfrac{1}{6}$ ;Sinh con không bị bệnh $P=\dfrac{5}{6}$
+ Bệnh M: người số 12 có kiểu gen XBY; Người số 13 có kiểu gen $\dfrac{1}{2}$ XBXB : $\dfrac{1}{2}$ XBXb
$\to $ Xác suất sinh con bị bệnh $M=\dfrac{1}{2}\times \dfrac{1}{4}=\dfrac{1}{8}$ ; Không bị bệnh $M=\dfrac{7}{8}$
$\to $ Xác suất sinh con thứ nhất chỉ bị bệnh $P=\dfrac{7}{8}\times \dfrac{1}{6}=\dfrac{7}{48}$
IV sai.
Xác suất sinh con thứ nhất là trai và chỉ bị bệnh $P=\dfrac{3}{8}\times \dfrac{1}{6}=\dfrac{1}{16}$
B: không bị bênh M, b: Bị bệnh M
Ta thấy bệnh M xuất hiện ở 3 người nam $\to $ bênh M do gen nằm trên NST X quy định.
Ta có:
I sai. Chưa xác định được kiểu gen của người 1 và 10.
II đúng. Người số 8 bị bệnh P nên sẽ truyền gen bệnh cho người số 13.
$\to $ Người số 13 có kiểu gen dị hợp về bệnh P.
Người 13 có mẹ mang gen gây bệnh M và bị bệnh P: (aaXBXb), bố 9(AaXBY) $\to $ người 13 có kiểu gen: Aa(XBXB: XBXb)
Người 12 có em gái mắc bệnh P nên có kiểu gen : (1AA:2Aa)XBY
III đúng
- Xác suất sinh con của cặp 12-13: (lAA:2Aa)XBY $\times $ Aa(XBXB: XBXb)
+ Bệnh P: Xác suất KQ của người 12 là $\dfrac{1}{3}AA;\dfrac{2}{3}Aa$. Xác suất KQ của người 13 là Aa.
$\to $ Sinh con bị bệnh $P=\dfrac{1}{6}$ ;Sinh con không bị bệnh $P=\dfrac{5}{6}$
+ Bệnh M: người số 12 có kiểu gen XBY; Người số 13 có kiểu gen $\dfrac{1}{2}$ XBXB : $\dfrac{1}{2}$ XBXb
$\to $ Xác suất sinh con bị bệnh $M=\dfrac{1}{2}\times \dfrac{1}{4}=\dfrac{1}{8}$ ; Không bị bệnh $M=\dfrac{7}{8}$
$\to $ Xác suất sinh con thứ nhất chỉ bị bệnh $P=\dfrac{7}{8}\times \dfrac{1}{6}=\dfrac{7}{48}$
IV sai.
Xác suất sinh con thứ nhất là trai và chỉ bị bệnh $P=\dfrac{3}{8}\times \dfrac{1}{6}=\dfrac{1}{16}$
Đáp án A.
