Câu hỏi: Ở người gen quy định nhóm máu có 3 alen nằm trên nhiễm sắc thể thường, trong đó kiểu gen IAIA và IAI0 đều quy định nhóm máu A; kiểu gen IBIB và IBI0 đều quy định nhóm máu B; kiểu gen IAIB quy định nhóm máu AB; kiểu gen I0I0 quy định nhóm máu O. Bệnh mù màu do một gen có 2 alen quy định, trội hoàn toàn và nằm trên vùng không tương đồng của nhiễm sắc thể X.
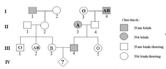
Cho sơ đồ phả hệ

Biết rằng không phát sinh đột biến. Theo lí thuyết, có bao nhiêu phát biểu sau đây đúng?
I. Xác định được tối đa kiểu gen của 4 người trong phả hệ.
II. Người II2 và II4 có thể có nhóm máu giống nhau.
III. Cặp vợ chồng III3 – III4 sinh con không mang alen bệnh mù màu với xác suất 3/8.
IV. Cặp vợ chồng III3 – III4 sinh con nhóm máu O và không bị bệnh với xác suất 3/16.
A. 1.
B. 1.
C. 3.
D. 4.
Cho sơ đồ phả hệ

Biết rằng không phát sinh đột biến. Theo lí thuyết, có bao nhiêu phát biểu sau đây đúng?
I. Xác định được tối đa kiểu gen của 4 người trong phả hệ.
II. Người II2 và II4 có thể có nhóm máu giống nhau.
III. Cặp vợ chồng III3 – III4 sinh con không mang alen bệnh mù màu với xác suất 3/8.
IV. Cặp vợ chồng III3 – III4 sinh con nhóm máu O và không bị bệnh với xác suất 3/16.
A. 1.
B. 1.
C. 3.
D. 4.
Cả 4 phát biểu đúng.
Xét cặp vợ chồng I3, I4: Người số I4 có kiểu gen IAIBXmY.
Cặp vợ chồng II3, II4 sinh III5 có kiểu gen IOIO → II3 có kiểu gen IAIOXmXm; III5 có kiểu gen
IOIOXMXm Người số III1 có IOIOXMY .
I đúng. Xác định được tối đa kiểu gen của 4 người trong phả hệ là I4; II3; III1, III5. có nhóm máu O (IOIO); III2 có nhóm máu AB (IAIB) → II2 có thể có nhóm máu A hoặc B.
I3 có nhóm máu O (IOIO); I4 có nhóm máu AB (IAIB) → II4 có thể có nhóm máu A hoặc B. (II đúng)
Kiểu gen của cặp III4- III4 là (1/2XMXM : 1/2XMXm) × XmY sẽ sinh con không bị bệnh mù màu với xác suất là =1–1/4=3/4.
Xét gen quy định nhóm máu:
III1 có nhóm máu O IOIO; III2 có nhóm máu AB IAIB → II1 và II2 có kiểu gen IAIO × IBIO → III3 có kiểu gen IBIO.
II4 có thể có kiểu gen với xác suất là 1/2IAIO; 1/2IBIO
II3 có kiểu gen IAIO → III4 có thể có các kiểu gen với xác suất là:
1/8IAIB; 1/8IAIA; 3/8IAIO; 1/8IBIO; 1/4IOIO;
Xét cặp vợ chồng I3, I4: Người số I4 có kiểu gen IAIBXmY.
Cặp vợ chồng II3, II4 sinh III5 có kiểu gen IOIO → II3 có kiểu gen IAIOXmXm; III5 có kiểu gen
IOIOXMXm Người số III1 có IOIOXMY .
I đúng. Xác định được tối đa kiểu gen của 4 người trong phả hệ là I4; II3; III1, III5. có nhóm máu O (IOIO); III2 có nhóm máu AB (IAIB) → II2 có thể có nhóm máu A hoặc B.
I3 có nhóm máu O (IOIO); I4 có nhóm máu AB (IAIB) → II4 có thể có nhóm máu A hoặc B. (II đúng)
- Xét gen quy định bệnh:
Kiểu gen của cặp III4- III4 là (1/2XMXM : 1/2XMXm) × XmY sẽ sinh con không bị bệnh mù màu với xác suất là =1–1/4=3/4.
Xét gen quy định nhóm máu:
III1 có nhóm máu O IOIO; III2 có nhóm máu AB IAIB → II1 và II2 có kiểu gen IAIO × IBIO → III3 có kiểu gen IBIO.
II4 có thể có kiểu gen với xác suất là 1/2IAIO; 1/2IBIO
II3 có kiểu gen IAIO → III4 có thể có các kiểu gen với xác suất là:
1/8IAIB; 1/8IAIA; 3/8IAIO; 1/8IBIO; 1/4IOIO;
- Cặp vợ chồng III3 – III4 sinh con nhóm máu O (IOIO) với xác suất là = 1/2 × (3/16 + 1/16 + 1/4) = 1/4.
- Cặp vợ chồng III3 – III4 sinh con nhóm máu O và không bị bệnh với xác suất: 3/4 × 1/4 = 3/16. (IV đúng).
Đáp án D.